
2018年二级建造师报名时间预计为1月份左右开始,考试时间为5月份;
报名工作即将开始,第一次报考二建时,总会遇到各种各样的奇葩问题,这几天把同学们经常会问到的问题,解答给大家。限于篇幅,今天先为大家更新一部分~
01? 关于学历及工作年限
第一类:普通全日制中专、大专、本科学历毕业时期算两年后可以考。
第二类:成人类学历(包括:一年制中专、成考、网络教育、自考等形式)满20周岁当年即可报名参加。
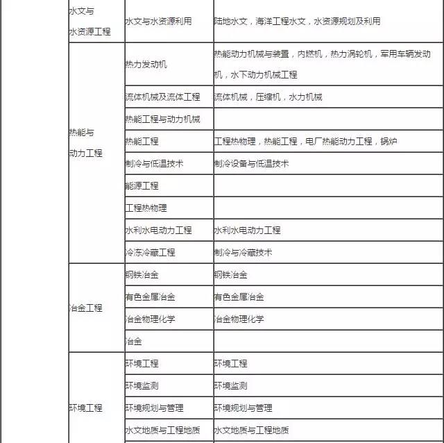
02 关于专业哪些可以报考二级建造师
-
按教育部现行《普通高等学校本科专业目录新旧专业对照表》编制,共涉及“土建类、测绘类、水利类、交通运输类、能源动力类、地矿类、材料类、电气信息类、机械类、管理科学与工程类、生物工程类、化工与制药类、工程力学类”等18类45个专业,其中本专业36个,相近专业9个,可以报考二级建造师考试。
-
为便于考核认定条件中有关专业学历的确认,对“本专业”、“相近专业”和“其他专业”进行了划分,供申报和审核考核认定条件时参考。其他专业的具体范围由建设部、人事部确认。
-
根据各省发布的考务通知,报考二建专业均有要求工程及工程经济类专业。不过有些省份,非工程类及工程经济类专业人员满足一定的施工工作年限也有机会报考。
建造师注册专业对照表(本科)











03
关于网上报名缴费流程
二级建造师考试网上报名缴费流程一般如下,不过各省有小区别,仅供参考:
新考生(含报考级别为二建增报专业人员):网上报名-网上填写信息-上传电子照片-等待照片审核-1个工作日后查看照片审核结果-按规定时间到报名点现场资格初审-资格初审通过后根据初审回执单上规定时间内完成网上缴费。请务必按照规定时间到现场进行资格审核,方可进行网上付费,逾期不予办理。没有完成网上缴费的考生将视作无效报名。
老考生(报名表上方提示考生类型且有档案号):网上报名-网上填写信息-上传电子照片-等待照片审核-1个工作日后查看照片审核结果-完成网上缴费。没有完成网上缴费的考生将视作无效报名。
(ps:小编会在报名时期给大家出详解哦)
04 关于现场资格审核
? ? 新考生需审查,老考生无需审查,提交报名材料情况分大致分三类:(仅供参考,具体需看各省当年报考公告)
一.首次报考人员需提供以下材料:
1:学历证书原件及复印件;
2:本人身份证(或军官证)原件及复印件;
3:有效的业务工作证明;
4:网上下载打印的报名表(如实填写并加盖所在单位公章);
5:本人近期2寸同底(同上传电子照片)免冠证件照片1张(贴于报名表指定位置)。
二、报考“(增项)”人员需提供以下材料:
1:本人身份证(或军官证)原件及复印件;
2:网上下载打印的报名表(“相应专业〈增项〉”考生)(加盖所在单位公章);
3:本人近期2寸同底(同上传电子照片)免冠证件照片1张(贴于报名表指定位置);
三、已取得建设行政主管部门颁发的《建筑业企业小型项目管理师证书》、《二级建造师临时执业证书》或《一级建造师临时执业证书》,参加“考评结合”考试的人员需提供以下材料:
1:本人身份证(或军官证)原件及复印件;
2:网上下载打印的报名表(“考评结合”考生)(加盖所在单位公章);
3:本人近期2寸同底(同上传电子照片)免冠证件照片1张(贴于报名表指定位置);
4:《建筑业企业小型项目管理师证书》、《二级建造师临时执业证书》或《一级建造师临时执业证书》原件及复印件;
5:专业技术资格证书及复印件;
6:有效的业务工作证明原件。
05 一建跟二建是否能同一年考?
? 同一年,可以上半年参加二级建造师考试,下半年参加一级建造师考试吗?
如果你同时满足二级建造师和一级建造师的报考要求,同一年是可以同时参与一二建考试的。
一级和二级是分别独立的考试,两者之间没有直接的从属联系。不过,对于基础比较薄弱的学员,由于一级建造师的考试题目难度比较大,所以建议先考二级建造师,打好基础,再奋战一级建造师考试。
标签
关注《大展培训学校》公众号,获取最新建筑界最新动态
关注《大展建筑人才网》公众号,获取最新招聘、求职信息